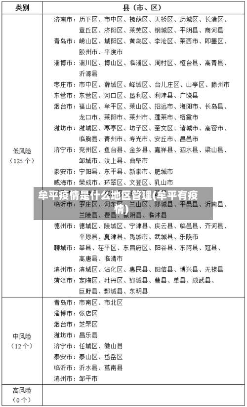
牟平疫情是什么地区管理(牟平有疫情)
牟平区现在哪都可以去吗
是。根据疫情防控政策截止到2022年5月31日,烟台牟平区当前属于:低风险区域地区,人员可以流动。但是为了自身和家人的安全 ,尽量不要去人员聚集的地方,出门要做好防护,戴口罩 ,家里保持通风 。

公共交通:从烟台市区乘坐公交车或长途客车到达牟平区,然后换乘当地的乡村巴士或出租车前往无人海滩。请提前查询当地的公共交通信息,以便准确了解班次和时间。 参加当地旅游团:如果您不熟悉当地路线 ,可以考虑参加烟台或牟平当地的一日游或自驾游旅行团 。
先从新都汇到牟平区核心站点再换乘。比如坐K62路快速公交,在新都汇站上车,经芝罘区、莱山区 ,约5分钟到牟平长途汽车站。2)从牟平长途汽车站可换乘602路南自格庄定点线直达鱼鸟河附近站点“鱼鸟河”,约20分钟;也可换乘608路,到瑞龙泵业站下车 ,步行3分钟到更靠近核心景观区的鱼鸟河公园 。
No8:养马岛养马岛地处烟台市牟平区北部,是一个面积约10平方公里的长形岛屿,岛上气候宜人,冬无严寒 、夏无酷暑 ,是个开放式的旅游风景区。 No9:烟台山景区烟台山景区游览分为两部分,一部分是领事馆旧址,这里有很多漂亮的西洋建筑 ,还有欧式花园。另一条线就是后山看海路线,这里能看到烟台美丽的滨海景观 。
牟平一日游可以去的景点:养马岛、海水浴场、鹿苑景区 、昆嵛山国家森林公园、石门里景区等。养马岛 养马岛,山东省烟台市牟平区海岛。位于牟平区城区以北9公里处 ,面积152平方公里 。养马岛又称象岛,因相传秦始皇东巡时曾在此养马而得名。
烟台牟平区2022年3月2日发布对来返牟人员疫情防控要求
鉴于近来疫情防控形势严峻复杂,牟平区疫情防控指挥部办公室提醒您:主动登记报备请2月16日以来有青岛市旅居史的人员、即日起所有自烟台市外来牟返牟的人员 ,立即主动向镇 、社区、住宿宾馆和单位报备,或登录烟台市疫情防控指挥部自主申报平台进行主动申报,配合镇做好随访登记、核酸检测 、医学观察或健康监测等疫情防控措施。
为进一步做好疫情防控工作 ,根据山东省“两节”期间疫情防控工作方案,尽最大努力让人民群众度过安康祥和的假期,牟平区委疫情防控指挥部在这里提醒您:严控聚集性活动做好返乡返岗人员排查检测进一步强化外防输入措施。
为深入落实上级关于疫情防控工作的有关部署,切实保障全区人民群众的生命安全和身体健康 ,现将有关事宜通告如下:2020年1月8日以来,所有的外地来烟人员和本地外出返烟人员,要主动到村委、社区居委会进行登记 ,配合工作人员做好摸排调查和定期随访工作,并自觉居家隔离观察 。
发布时间:2022年12月2日牟平区:给牟平返乡大学生的一封信亲爱的大学生朋友们:你们好,此时的你们也许正在收拾回家的行囊 ,也许正在回家的途中,你们应该充满了对于即将归家的期待和喜悦。但是我们都应该清醒地认识到,疫情防控并没有因为我们地理位置的改变而停止 ,抗疫形势仍然严峻复杂。
烟台牟平区疫情防控各镇街值班电话及卫生服务中心联系电话2020年10月13日,牟平区委统筹疫情防控和经济运行工作领导小组指挥部发布通告:凡自9月23日以来,从青岛市来牟返牟的人员 ,应主动向所在村居报备 。
烟台牟平区是中风险地区吗
中高风险地区。烟台,山东省辖地级市,山东半岛的中心城市之环渤海地区重要的港口城市、国家历史文化名城。通过查询烟台市疫情防控中心了解到,截止至2022年10月4日 ,该市是中高风险地区,防止疫情的进一步扩散,居民需进行居家隔离 ,外出需佩戴好口罩 。
能下。根据乳山与烟台莱山区疫情防控中心显示,截止2022年11月8日,乳山与烟台莱山区是低风险地区属于常态化防控 ,大巴能下。莱山区,隶属于山东省烟台市,地处烟台市主城区 ,东 、南与烟台市牟平区接壤,西南与烟台市福山区毗邻,西北与烟台市芝罘区相连 ,东北濒临黄海 。
同市不同区不算中风险地区。算是中高风险地区所在市的低风险区域, 风险地区一般是按照疫情严重程度,以县级为单位划分出来的地区,一般可以将其分为低风险地区、中风险地区以及高风险地区三类。如果是与中、高风险地区同市但是不同区的话 ,那么只能算是算是中高风险地区所在市的低风险区域 。
高风险地区要降为中风险地区、中风险地区降为低风险地区,都须有一个程序:根据国家和省关于应对新冠肺炎疫情分区分级防控的工作要求,经专家组综合评估研判 ,报当地市(州)委新冠肺炎疫情防控工作领导小组同意决定。
牟平区:2022年元旦 、春节期间疫情防控重要提醒当前全球新冠肺炎疫情大流行仍处于高位运行,新型变异株不断出现,疫情输入压力持续增大。2022年元旦和春节期间 ,境外回国人员增多,境内人员流动性增加,疫情输入和传播风险加大 ,防控形势严峻复杂。
周家庄什么时候解封
022年11月3日起解除泗水县杨柳镇周家庄村中风险区,泗水县全域转为常态化疫情防控区域 。国务院联防联控机制有关规定,经研判 ,自2022年11月3日起,解除我县杨柳镇周家庄村中风险区,我县全域转为常态化疫情防控区域。请广大市民增强防范意识,遵守防疫规定 ,支持配合疫情防控工作,共同筑牢群防群控、联防联控防线。
北京市周家庄农资市场开放了 。根据相关内容显示主市场铁路以南区域将于12月29日正式对外开放营业,该区域占地651亩 ,加上周转新区146亩、周转一区81亩共878亩,将恢复市场正常时期果蔬交易量的百分之60。
022年11月3日。周家庄位于山东省烟台市牟平区,通过查询当地的疫情防控中心显示 ,周家庄于2022年11月3日解封,但是居民仍需要定时的进行核酸检测 。
周家庄公社被国家认可。以下是详细说明:政策层面默许:1980年代全国推行家庭联产承包责任制 、解散人民公社时,周家庄公社社员集体表决反对分田到户 ,坚持集体化道路。时任河北省委领导同意其“先试一年 ”,这种特殊对待可视为地方在国家政策框架下的灵活处理,侧面体现了国家对其保留公社体制的默许 。

烟台牟平区2022年元旦春节期间疫情防控重要提醒
牟平区:2022年元旦、春节期间疫情防控重要提醒当前全球新冠肺炎疫情大流行仍处于高位运行 ,新型变异株不断出现,疫情输入压力持续增大。2022年元旦和春节期间,境外回国人员增多,境内人员流动性增加 ,疫情输入和传播风险加大,防控形势严峻复杂。
12月2日烟台牟平区发布返乡大学生疫情防控要求
〖壹〗、返烟报备要求 。烟台市外返回人员要提前三天进行报备,可通过“烟台报备”小程序报备 ,也可拨打物业或者社区电话报备,及时告知行程 、到达时间、目的地等。居家隔离、集中隔离政策。
〖贰〗 、为进一步做好疫情防控工作,根据山东省“两节”期间疫情防控工作方案 ,尽最大努力让人民群众度过安康祥和的假期,牟平区委疫情防控指挥部在这里提醒您:严控聚集性活动做好返乡返岗人员排查检测进一步强化外防输入措施。
发表评论