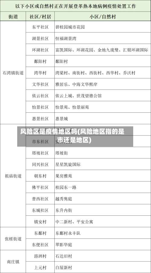
风险区是疫情地区吗(风险地区指的是市还是地区)
涉疫区和中高风险地区的区别
〖壹〗、核心区别:中高风险区:根据国务院联防联控机制《新型冠状病毒肺炎防控方案》划分,以县区或街道为单位 ,依据病例数 、无症状感染者数量及聚集性疫情规模动态调整 。高风险区指病例和无症状感染者居住地及活动频繁区域,中风险区为病例停留和活动一定时间且可能扩散的区域。

〖贰〗、在疫情管理中,对不同风险区域的划分标准主要包括地域、时间和疫情情况三个方面。

〖叁〗 、涉疫区和中高风险地区存在以下主要区别:涉疫区是指出现新冠病毒感染者的地区 ,这些地区可能存在传染源和传播途径的风险,但疫情规模相对较小,或尚未达到中高风险地区的标准 。具体来说 ,涉疫区可能涉及多个方面,如疫情初期发现的病例所在地、与感染者有接触的人群所在地等。

〖肆〗、低风险地区,实施外防输入的策略 ,全面恢复生产生活秩序,取消道路通行限制,帮助企业解决用工 、原材料、资金、设备等方面的困难和问题,不得对企业复工复产设置条件 ,不得以审批 、备案等形式为借口,拖延企业复工复产时间。
〖伍〗、涉疫区包括中高风险地区,而高风险地区一般是指累计新冠病例超过了50例 ,同时〖Fourteen〗、天内是有聚集性疫情发生 。中风险区域:14天以内有新增新冠确诊病例,合计新冠肺炎确诊病例未超过50病例;共合计确诊的病例超过50例,14天之内未未发生聚集性疫情。
〖陆〗、低风险属于涉疫地区 ,疫情低风险地区是指:省内部分市有疫情,除有疫情的市外其他市就属于疫情低风险地区。高风险地区:一般是指累计新冠病例超过了50例,同时〖Fourteen〗 、天内是有聚集性疫情发生 。
同一个市但不是风险区算什么风险区
同一个市但不是风险区算是中高风险地区所在市的低风险区域。风险地区一般是按照疫情严重程度 ,以县级为单位划分出来的地区,一般可以将其分为低风险地区、中风险地区以及高风险地区三类。如果是与中、高风险地区同市但是不同区的话,那么只能算是算是中高风险地区所在市的低风险区域。
同市不同区不算中风险地区 。算是中高风险地区所在市的低风险区域 , 风险地区一般是按照疫情严重程度,以县级为单位划分出来的地区,一般可以将其分为低风险地区 、中风险地区以及高风险地区三类。如果是与中、高风险地区同市但是不同区的话,那么只能算是算是中高风险地区所在市的低风险区域。
至于低风险地区的认定 ,14天内无新增本地聚集性疫情,为低风险地区 。同市不同区不算中风险地区,当地是什么地区并不影响其它的疫情等级。不过如果地级市内有中高风险地区 ,其它地方有可能施加限制。上面就是中高风险地区怎么界定介绍,希望对大家有所帮助 。
中高风险地区是指市还是区
中高风险地区一般指城市中疫情爆发的某个区,或者是市下辖的县或县级市 ,具体认定以街道、乡镇为基本单位。详细说明如下:中高风险地区通常所指范围中高风险地区一般是指城市中疫情爆发的某个区,或者是市下辖的县或县级市,是根据确诊或疑似患者的数量建立的隔离区域。中高风险地区的认定标准 地域:以街道 、乡镇为基本单位 。
中高风险地区所在设区市是指被划定为中高风险地区的村/街道/社区/小区所在的那个县(市、区)所属的地级及以上城市。以下是关于中高风险地区所在设区市的详细解释:定义范围 中高风险地区通常是根据疫情形势和防控工作需要 ,由相关部门动态划定的。
中高风险地区所在地市是指被划定为中高风险地区的村/街道/社区/小区所在的那个县 。中风险地区定义:中风险地区是以县市区为单位进行划定的。具体标准为,14天内有新增确诊病例,累计确诊病例不超过50例;或者累计确诊病例超过50例 ,但14天内未发生聚集性疫情。
是整个市区。2020年2月25日下午,在国务院应对新冠肺炎疫情联防联控机制新闻发布会上,国家发改委社会司司长欧晓理介绍,近来各地疫情发展态势不尽相同 ,如果仍然以省级为单位开展工作,不仅防控措施缺乏针对性、科学性,也会影响经济社会秩序的恢复 ,因此需要分类指导,精准施策 。
如何区分疫情低风险区和无风险区啊?
无风险地区和低风险地区区别在于含义不同和风险程度不同,无风险地区意思就是没有危险地区 ,低风险区是当地无确诊病例,或连续14天无新增确诊病例。低风险地区不代表没有风险,有些地区刚刚从高危和中危疫情的减少(调整)中走出来。
低风险地区判定标准:无新增本土病例:连续14天内无新增本地确诊病例或无症状感染者 。传播风险低:区域内疫情输入风险可控 ,无聚集性疫情传播迹象。防控措施:居民可正常出行,但需遵守常态化防疫要求(如佩戴口罩 、健康监测)。公共场所正常开放,需落实扫码、测温等基础措施 。
疫情低风险地区是指省内部分市有疫情 ,除有疫情的其他市就属于疫情低风险地区;非疫情低风险地区是指全省范围内没有有疫情的地市区域。疫情低、中 、高风险地区标准和区别:低风险地区实施“外防输入 ”策略,加强疫情严重地区以及高风险地区流入人员的跟踪管理,做好健康监测和服务。

风险地区以什么行政区划分
〖壹〗、风险地区划分的有:一是地域,以街道、乡镇为基本单位 。二是时间 ,最长潜伏期14天为一个单位。三是疫情,有多少病例,有没有发生聚集性疫情。具体标准是一个街道在14天内有没有新冠肺炎确诊病例 ,有多少,来划分 。具体划分标准还要根据疫情的情况和变化,进行调整。
〖贰〗、高风险等级地区 ,一般为病例和无症状感染者居住地,以及活动频繁且疫情传播风险较高的工作地和活动地等区域。高风险区原则上以居住小区(村)为单位划定,可根据流调研判结果调整风险区域范围 ,采取“足不出户 、上门服务”等封控措施。
〖叁〗、高风险地区是指本行政区域内累计确诊病例超过5例,14天内有聚集性疫情发生 。病例和无症状感染者居住地,以及活动频繁且疫情传播风险较高的工作地和活动地等区域 ,划为高风险区。原则上以居住小区(村)为单位划定,根据流调研判结果可调整风险区域范围。实行封控措施,期间“足不出户、上门服务” 。
发表评论