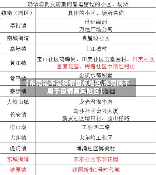
【东莞是不是疫情重点地区,东莞属不属于疫情高风险区】
本文目录一览:
东莞属于中高风险地区吗
1、截至2022年3月17日,全国共有5个工地被列为中高风险地区 ,其中高风险地区2个 、中风险地区3个;上海黄浦区182个项目停工,东莞市因工地未执行停工措施被通报处罚。

2、目前是否需要报备取决于出发地东莞的风险等级及南京当地最新政策,若东莞存在中高风险地区或为政策中明确要求报备的情形 ,则需报备;若东莞全域为低风险且无特殊要求,则一般无需报备,但建议提前咨询南京目的地社区或查阅最新政策确认 。
3、东莞中高风险地区来厦门需要隔离 ,具体实施14天集中或居家医学观察,并按规定进行新冠病毒核酸检测。以下是详细说明:中高风险地区人员来返厦门的总体要求东莞疫情中高风险地区人员应暂缓来(返)厦门,待所在地区风险等级降至低风险后方可来(返)厦。若确需来返 ,需严格遵守厦门的防控措施 。
4 、因为东莞是中高风险地区,尽早联系小区的防控部门,做好核酸,居家隔离 ,然后就行了。健康码的应用涵盖了社区、餐饮、酒店、学校 、医疗、购物、文化旅游 、生产加工、交通出行、办公楼等使用场景,来辅助各社区 、公司、商超等工作人员做好疫情防控和管理工作。
每经9点丨国家卫健委:昨日新增本土确诊病例57例,其中陕西53例
1、月21日0—24时,31个省(自治区 、直辖市)和新疆生产建设兵团报告新增确诊病例77例 ,其中本土病例57例,具体分布如下:陕西:共53例,其中西安市52例、咸阳市1例 。广东:2例 ,均在东莞市。天津:1例,在西青区。广西:1例,在防城港市 。此次新增本土确诊病例中 ,陕西地区占绝大多数,尤其是西安市成为疫情重点区域。
2、月21日0—24时,全国新增确诊病例77例 ,其中本土病例57例,境外输入病例20例。
3 、月13日0—24时,国家卫健委公布全国新增确诊病例57例,其中本土病例38例(北京36例 ,辽宁2例),境外输入病例19例。
4、陕西新增3例境外输入确诊病例情况总体情况10月13日0 - 24时,陕西新增报告境外输入确诊病例3例 。截至10月13日24时 ,累计报告境外输入确诊病例186例,出院157例,在院29例;累计报告境外输入无症状感染者118例 ,转为确诊病例5例,解除医学观察93例,尚在医学观察的无症状感染者20例。
5、月9日0时至15时 ,新增本土新冠肺炎病毒感染者57例,其中,隔离观察人员53例、社会面筛查人员4例;朝阳区27例 ,通州区11例,昌平区7例,顺义区3例,西城区 、海淀区、丰台区各2例 ,东城区、大兴区 、延庆区各1例;轻型24例、无症状感染者33例。
6、021年1月26日0—24时,河北省新增7例本地新型冠状病毒肺炎确诊病例,其中石家庄市报告5例 ,邢台市报告1例,定州市报告1例,无新增死亡及疑似病例 ,新增治愈出院70例(含境外输入1例),且无新增无症状感染者,5例无症状感染者解除隔离医学观察 。
东莞到南京要不要报备
1 、东莞来南京后需向所在社区(村)、工作单位或所住酒店报备。具体说明如下:报备对象:2021年12月5日以来有东莞市旅居史的来(返)宁人员均需报备。若存在以下特殊情况更需主动报备:有中高风险地区旅居史的人员 。与已公布的阳性感染者活动轨迹有交叉的人员。健康码出现红码或黄码的人员。
2、目前是否需要报备取决于出发地东莞的风险等级及南京当地最新政策 ,若东莞存在中高风险地区或为政策中明确要求报备的情形,则需报备;若东莞全域为低风险且无特殊要求,则一般无需报备 ,但建议提前咨询南京目的地社区或查阅最新政策确认 。
3 、从东莞前往南京是否需要隔离,需根据出发地和目的地的最新疫情防控政策综合判断,目前多数情况下无需隔离,但需落实核酸检测等健康管理措施。
4、东莞东坐火车去南京除了车票、身份证以外 ,还需要提供健康码,江苏省是苏康码。
5 、东莞去南京需要大约14至16小时 。具体时间取决于交通方式的选择和路线状况。如果选择乘坐高铁,从东莞的虎门站或东莞南站出发 ,到达南京南站,全程大约需要5\~6小时左右。如果选择驾车前往,根据具体路线和交通状况 ,全程大约需要大约耗时在十六七个小时,视具体情况而定。
6、东莞与南京之间没有直达的飞机航线,因此最快捷的方式通常是乘坐高速火车 。从东莞出发 ,可以先乘坐地铁或公交到达东莞火车站,然后搭乘高速火车(如动车组列车)前往南京。根据不同的列车类型,行程时间大约在7到10小时之间。
苏州防疫重点管控地区名单
姑苏区平江街道凤池弄5—2号楼 苏州工业园区锦溪苑5期4幢 张家港市杨舍镇民丰苑西区(包含原中风险地区民丰苑西区21幢、29幢)此次调整后 ,苏州市中风险地区总数增至55个,其他地区风险等级未发生变化 。
姑苏区防范区范围为姑苏区全域,自3月15日起实施相关措施,具体措施如下:强化社会面管控 ,严格限制人员聚集规模防范区通过多维度措施减少人员聚集风险,核心原则为“非必要不聚集 ”。
封控区(1个):将娄门外下塘街14-1号2幢划定为封控区,实行“区域封闭、足不出户 、服务上门”。
社区与集宿区管控 全体居民停止非必要流动 ,外来人员和车辆非必须不得进入居民小区 。小区门岗需严格查验出入人员身份,集宿区参照居民小区管理标准执行。
均为阴性。防范区 县(区)内封控区、管控区全部解封解控 。温馨提示请广大市民随时关注自己所在区域管控调整情况,并遵守相应的防控政策。可通过微信搜索公众号“苏州本地宝” ,关注后在对话框回复“管控 ”,即可获取苏州管控、封控区名单,解封时间 ,解封条件等信息。
苏州疫情中高风险地区名单:高风险地区:目前没有高风险地区,只有部分区域升级为中风险 。中风险地区:苏州工业园区中风险地区3个:分别是东湖大郡花园二期22幢 、东城郡115幢和斜塘老街12号。苏州吴江区中风险地区1个:盛泽镇绿洲华庭小区41栋。
2018年中国哪些地区疫情最严重
018年中国疫情最严重的地区有:广东省深圳市11个、东莞市1个、江门市2个。
此次疫情最严重的武汉市是湖北全省汽车制造业的中心 。武汉作为全国六大乘用车基地之一,汇集了中 、法、美、日四大车系。据武汉汽车产业发展办公室统计 ,2018年武汉汽车产量为170万辆,汽车及零部件产业产值达4000亿元,连续第9年成为武汉经济第一大支柱产业。 据了解,有多家车企和汽车产业供应商在湖北省都设有制造工厂 。
低度发病区的省份最多 ,主要位于东北 、华北地区、西北地区和西南地区的西藏,占据全国近一半的国土面积。艾滋病的发病人群在总体上呈现出“南高、北低,西高 、东低”空间分布格局。在中国艾滋病发病人数的变化方面 ,贵州、安徽、四川、新疆 、重庆的年增长率最高 。
此次疫情最严重的的湖北省,是仅次于广东省、吉林省、上海市之后的第四大汽车生产省级区域,2019年占全国汽车产量7%。如果湖北等疫情严重区域汽车工厂开工继续延迟 ,会进一步影响全年的汽车生产量。 在经销商端,2019年车市的一大关键词是“去库存”,至2019年12月 ,车市库存降至全年最低的33 。
018年非洲猪瘟:2018年,非洲猪瘟在中国首次发生,对中国的生猪养殖业造成了严重打击。中国政府迅速采取了严格的防控措施 ,包括封锁疫区 、扑杀感染猪只、加强检疫和消毒等,有效控制了疫情的扩散。同时,政府还加大了对生猪养殖业的扶持力度,帮助养殖户恢复生产 。
今年中国多数省份经历的疫情比2020年高峰时期更严重 ,对经济和社会活动产生了广泛影响,具体表现如下:高新增天数显著增加,疫情波次更频繁 2022年仅前8个月 ,就有18个省份的高新增天数超过2020年全年,表明病毒传染能力增强导致疫情反复。

发表评论