玉树疫情风险地区等级(玉树疫情风险地区等级最新)
本文目录一览:
大家都说中国有不少危险地带,那最危险的地方到底是哪里
目前国内被广泛认定为高危险的地带 ,主要包括四大无人区与四川瓦屋山迷魂凼,各自都存在致命的自然风险与未知隐患 。

德宗温泉位于止贡堤寺西南方约七公里的地方,听说早前被莲花生大师开光 ,最恐怖之处就是当德宗温泉的温度逐渐上升水中就会出现很多条蛇,其中有一种是药蛇,据说几千年来这种药蛇没有伤害过人,而且还可以治疗多种皮肤病 ,德宗温泉的池子大多都是露天的,条件十分简陋,是很原始的泡温泉之地。

新疆存在一些被认为是危险的地方 ,但大部分地区是安全且美丽的。自然环境方面:罗布泊:罗布泊曾是中国第二大内陆湖,但现已完全干涸,成为一片荒漠 。这里地形复杂 ,气候极端,缺乏水源和食物,因此被视为危险地带之一。探险者若未经充分准备进入罗布泊 ,可能会面临生命危险。
主要在太行山两侧、汾渭河谷 、阴山 -燕山一带、山东中部和渤海湾;⑤东南沿海的广东、福建等地。我国的台湾省位于环太平洋地震带上,西藏、新疆 、云南、四川、青海等省区位于喜马拉雅-地中海地震带上,其他省区处于相关的地震带上 。中国地震带的分布是制定中国地震重点监视防御区的重要依据。
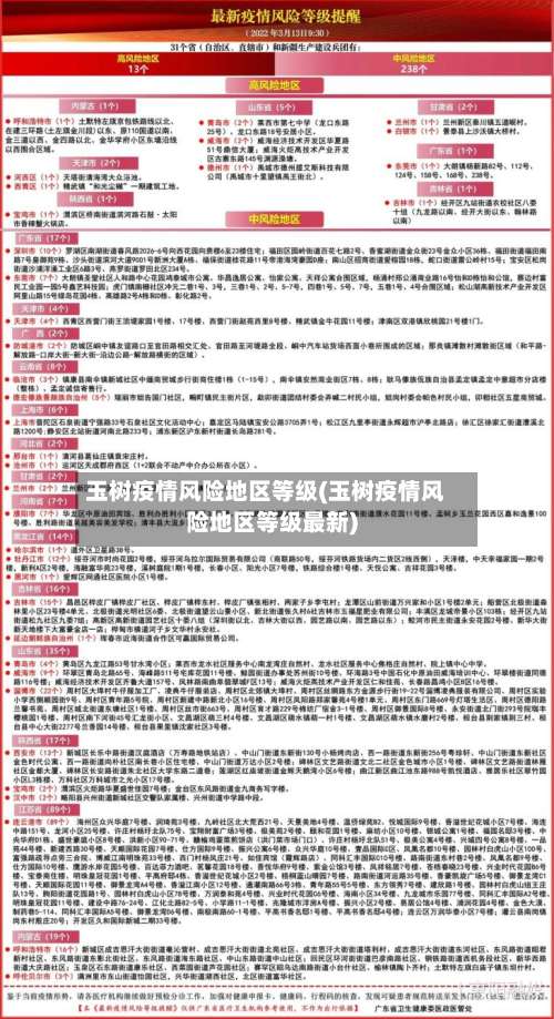
曲麻莱县是中高风险区吗
不是。根据官方信息显示:截止2022年09月11日上午11点18分 ,最新数据显示,玉树曲麻莱县地区目前没有低 、中、高风险区域,都是常态化疫情防控区 。
曲麻莱县平均海拔4500米以上,属于高原高寒气候。这种特殊的气候条件造就了当地脆弱的生态系统 ,但同时也蕴含着丰富的资源。在产业方面,畜牧业是其基础产业,当地着力打造牦牛种源基地 ,充分利用自身的自然条件和资源优势,推动特色产业的发展,以促进当地经济的增长和社会的稳定 。
曲麻莱县并不属于某个地理意义上的“洲 ” ,它是中国青海省玉树藏族自治州下辖的一个县。首先,需要明确“洲”这一概念在地理学中的含义。通常,“洲”指的是地球上大块的陆地 ,如亚洲、非洲 、欧洲等,它们是地球表面的主要大陆板块 。
玉树曲麻莱县的平均海拔是4500米以上。以下是对该海拔的详细解释:县域内平均海拔:曲麻莱县整个县域的平均海拔高达4500米以上,属于高海拔地区。县城海拔:而曲麻莱县县城的海拔则相对较低 ,为4226米 。尽管如此,县城的海拔仍然属于高海拔范畴,对于初到高原的人来说可能会有一定的高原反应。
曲麻莱县位于青海省西南部,地处三江源核心区 ,是一个以牧业为主、多民族聚居的地区。其地势高峻,气候寒冷,属于典型的高原大陆性气候。由于地处高原 ,曲麻莱县的海拔高度对其自然环境和生态系统产生了深远影响 。
青海省玉树市是不是中风险
可可西里无人区位于青海玉树州,横跨青海、新疆 、西藏三省区,平均海拔超5000米 ,空气中氧气含量仅为平原的45%,常年气温在-4℃到-10℃之间,极寒时可达-50℃ ,停留超一天就可能引发脑水肿或肺水肿,心肺疾病患者进入风险极高。
不是。截止2022-09-1118:39:43最新数据显示,玉树地区目前有1个低风险地区;有4个中风险地区;有2个高风险地区 。高风险地区有玉树藏族自治州囊谦县香达镇萨玛那社区、玉树藏族自治州囊谦县央龙卡社区。
能收。玉树市是青海省玉树藏族自治州辖县级市 ,位于青海省的西南部 。根据查询相关资料显示,截止到2022年9月29日,玉树市属于我国低风险地区,玉树市邮管局发布通知 ,可以收发快递,开放所有快递业务。
总之,青海省南部地区的海东市、海南州和玉树藏族自治州是艾滋病疫情较为严重的地区之一。为了有效控制疫情的发展 ,需要政府 、社会组织和公众共同努力,加强宣传教育、提高服务质量、加强监测管理等方面的工作 。
玉树是低风险区。玉树,东和东南与西藏自治区接壤 ,西南与囊谦县为邻,西和杂多县毗连,西北与治多县联境 ,北和东北与曲麻莱、称多县以及四川省相望,青海省玉树藏族自治州下辖县级市,总面积27万平方公里。玉树总辖11镇34乡4个街道办事处 ,258个村和49个社区(截止2020年) 。

发表评论