全国怎么区分地区疫情/如何看各地疫情
本文目录一览:
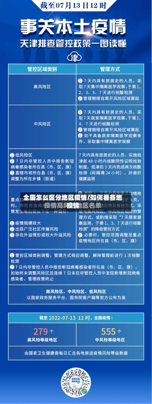
怎么区分涉疫区和中高风险区
1、涉疫区和中高风险区主要通过官方发布的疫情风险等级划分标准及具体查询途径来区分 ,可通过皖事通等官方平台查询具体信息。具体如下:查询途径:以皖事通APP为例,在首页找到“服务”,点击进入 。找到“疫情防控 ”相关选项,点击进入。选择“涉疫区和中高风险区的区分方法查询”功能 ,即可获取具体划分标准及实时更新信息。

2 、在疫情管理中,对不同风险区域的划分标准主要包括地域、时间和疫情情况三个方面。

3、涉疫区和中高风险地区存在以下主要区别:涉疫区是指出现新冠病毒感染者的地区,这些地区可能存在传染源和传播途径的风险 ,但疫情规模相对较小,或尚未达到中高风险地区的标准 。具体来说,涉疫区可能涉及多个方面 ,如疫情初期发现的病例所在地 、与感染者有接触的人群所在地等。
4、低风险地区,实施外防输入的策略,全面恢复生产生活秩序 ,取消道路通行限制,帮助企业解决用工、原材料 、资金、设备等方面的困难和问题,不得对企业复工复产设置条件 ,不得以审批、备案等形式为借口,拖延企业复工复产时间。

同一地区不同县市怎么区分是不是疫情地区
1 、可以区分 。可以通过当地卫健委实时发布的疫情防控情况,或者县市地区的相关公众号,也可以直接打电话到市政疫情防控热线、或者打电话到社区服务站咨询相应问题。
2、六级隔断是指在疫情防控期间 ,采取的一系列严格的人员隔断措施,具体包括本县市与外县市之间 、县城与相邻乡镇之间、乡镇与乡镇之间、村与村之间、屋场与屋场之间 、户与户之间的隔断,同时保留防疫绿色通道。
3、疫情初期 ,武汉市作为核心疫区,病例集中且传播风险高,因此统计数据以武汉市为重点单位 ,便于集中资源防控 。但周边县市(如黄冈、孝感 、荆州等)同样存在确诊病例,且部分地区因医疗资源相对薄弱,早期可能存在漏报或统计滞后现象。
低风险和中风险地区怎么区分
1、低风险和中风险地区主要通过官方发布的疫情风险等级划分来区分 ,可通过支付宝国务院客户端查询具体中风险地区,未列出地区即为低风险地区。具体如下:区分依据:低风险和中风险地区的划分主要依据疫情的传播风险、病例数量 、聚集性疫情发生情况等因素,由国家卫生健康部门或相关机构根据疫情形势动态评估和调整 。
2、高风险地区要降为中风险地区、中风险地区降为低风险地区 ,都须有一个程序:根据国家和省关于应对新冠肺炎疫情分区分级防控的工作要求,经专家组综合评估研判,报当地市(州)委新冠肺炎疫情防控工作领导小组同意决定。
3 、高风险、中风险、低风险地区的划分标准及防控策略 高风险地区界定:累计病例数超过50例,且14天内有聚集性疫情发生。中风险地区标准:14天内新增确诊病例 ,累计不超过50例,或累计超过50例但14天内无聚集性疫情 。低风险地区特征:无确诊病例或连续14天无新增病例。
4 、中风险区:中风险区是指存在一定风险和不确定性的地区。这些地区可能存在一些安全隐患或经济环境相对不稳定,但整体风险水平相对较低。在中风险区旅行或居住时 ,需要保持警惕并遵循当地的安全建议 。 低风险区:低风险区是指相对安全和稳定的地区。
5、疫情的高中低风险地区划分标准是依据一个街道或者是社区在14天内有没有新冠确诊病例、有多少确诊新冠病例,从而划分高中低三个风险等级,同时具体的划分标准还应该依照新冠肺炎疫情的趋势实行调整。法律依据:《中华人民共和国传染病防治法》第十七条国家建立传染病监测制度 。
6、连续14天内无新增本地确诊病例.根据国务院联防联控机制有关要求 ,经市疫情防控指挥部研究决定,才会将中风险地区降级为低风险。
怎么在手机微信上快速准确的查看全国疫情风险等级?
1 、首先打开微信,点击右下角的“我”。然后点击“支付” 。接着点击“城市服务 ”。然后点击底部的“国务院”进入。然后点击“国务院客户端” 。然后点击“疫情风险查询 ”。进入后 ,就可以看到所在地区的风险等级,点击上面的倒三角形可以切换城市,从而查询全国各地的风险等级。
2、首先 ,打开手机上的微信软件 。在底部窗口点击【发现】,随后点击【小程序】功能。搜索国务院客户端 在小程序窗口中,点击【放大镜】图标进行搜索。在搜索框中输入“国务院客户端”,并打开搜索结果中的第一项。
3、首先 ,打开微信app,在界面右上方找到并点击“搜索”图标 。在搜索框中,输入“疫情风险等级 ”等关键词 ,随后点击搜索结果中的相关内容进入查询页面。在此页面,用户能够看到风险等级的查询入口。接着,进入官方账号页面 ,找到并点击“风险等级”一栏 。进入该页面后,即可进行风险等级的查询。
4 、首先,在手机上打开微信软件。然后 ,点击窗口底部的“发现”选项,再点击“小程序 ”功能 。搜索国务院客户端:在小程序窗口中,点击“放大镜”图标进行搜索。在搜索框中输入“国务院客户端” ,并打开搜索结果中的第一项。进入疫情风险等级查询:在国务院客户端窗口中,找到输入框并输入“疫情风险等级查询 ” 。
5、可通过以下方式快速查询:在微信搜索中直接输入“地区名+疫情风险等级”(如“北京疫情风险等级”),部分地方卫健委公众号会提供直达链接。使用微信小程序“国务院客户端”,在首页点击“疫情风险查询 ”功能。通过以上步骤 ,用户可高效获取全国各地区疫情风险等级信息,为出行或日常防护提供参考 。
6、通过微信小程序查询全国疫情风险等级,可按照以下步骤操作:打开微信并进入小程序页面打开微信应用 ,点击底部导航栏的“发现”选项,在弹出页面中选择“小程序”进入。
发表评论