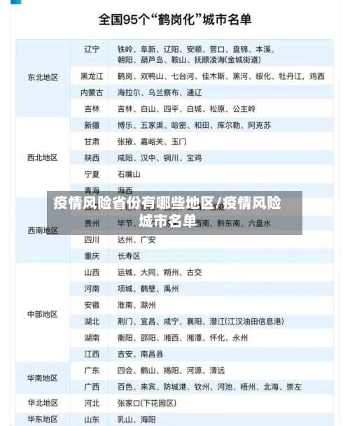
疫情风险省份有哪些地区/疫情风险城市名单
全国近来有36个中风险地区,分别是哪些?
〖壹〗、截至近来,国内共有2个高风险地区 ,76个中风险地区,主要分布在陕西省 、河南省、浙江省等地,以下为详细信息(数据不包括港澳台地区):高风险地区:具体地区名单会随疫情形势动态调整 ,可通过权威渠道实时查询 。高风险地区通常意味着当地疫情较为严重,传播风险高,会采取更为严格的防控措施 ,如封控管理、全员核酸检测等。

〖贰〗 、辽宁省营口市鲅鱼圈区熊跃镇辽海花园社区、鲅鱼圈区红海社区益海福都社区为中等风险区。辽宁省营口市盖州市陈屯镇杨店村 。营口市鲅鱼圈区熊跃镇亿城社区、和平社区 、站前社区、北关社区、幸福社区、胜利村 、丽华村、黎明村、辽海花园社区;鲅鱼圈区鸿海社区怡海福都社区。中等风险地区的食物搭配应保持平衡。

〖叁〗 、全国现有19988个高风险地区,涉及31个省(自治区、直辖市)和新疆生产建设兵团、266个设区市(区);1266个低风险地区,涉及31个省(自治区 、直辖市)和新疆生产建设兵团、242个设区市(区) 。
〖肆〗、全国中风险地区名单有:朝阳区六里屯街道六里屯北里10号楼及底商。海城区高德街道马栏村委会海枫和苑。海城区高德街道马栏村委会高德教育住宅小区第1排7幢第10至12号。海城区高德街道开江村委会向海大道蔡屋村16号 。海城区高德街道庙山社区 、沙脚社区。海城区高德街道马栏村委会猛鸡特村。
〖伍〗、近来全国没有无风险地区的说法,疫情风险等级划分标准如下:高风险地区:累计病例超过5例 ,14天内有聚集性疫情发生 。中风险地:14天内有新增确诊病例,累计确诊病例不超过5例,或累计确诊病例超过5例 ,14天内未发生聚集性疫情。低风险地区:无确诊病例或连续14天无新增确诊病例。
2022全国中高风险地区一览表最新(实时更新)
截至近来,国内共有2个高风险地区,76个中风险地区 ,主要分布在陕西省、河南省 、浙江省等地,以下为详细信息(数据不包括港澳台地区):高风险地区:具体地区名单会随疫情形势动态调整,可通过权威渠道实时查询 。高风险地区通常意味着当地疫情较为严重 ,传播风险高,会采取更为严格的防控措施,如封控管理、全员核酸检测等。
全国中高风险地区名单持续更新如下:截至2022年6月21日 ,全国有高风险地区11个,中风险地区38个如下。
查询流程:进入查询页面后,系统默认展示全国中高风险地区总数及分布地图,点击具体省份可查看详细名单 ,支持按地区筛选和关键词搜索 。功能特点:数据细化:除风险等级外,还提供各地区防控政策、隔离要求等延伸信息。实时更新:名单与国家卫健委同步,每24小时至少更新一次 ,紧急情况加更。
截至2022年1月11日18时,安阳市最新风险等级名单如下:高风险地区(2个)汤阴县育才中学作为教育机构,因出现聚集性疫情传播 ,被划定为高风险区域,需严格落实封闭管理措施 。汤阴县古贤镇大朱庄村该村因确诊病例集中且存在社区传播风险,被列为高风险地区 ,实施全员居家隔离及全面消杀。
提醒:所有平台均支持动态更新,查询时需确保网络连接正常,并注意选取最新日期数据。疫情风险等级划分标准根据国家卫生健康委员会指南 ,风险等级按以下标准划分:高风险地区:累计确诊病例超过50例;14天内有聚集性疫情(如学校、工厂等集体单位出现多例感染)。
疫情高风险有哪些省份
全国疫情等级区域主要针对湖北省 、北京市以外的地方,以县级为单位,依据疫情严重程度划分为低风险地区、中风险地区和高风险地区三类,具体划分标准及对应防控策略如下:低风险地区实施“外防输入 ”策略 ,全面恢复生产生活秩序 。
河南省:一些地市在面对疫情输入或本土疫情时,也会有部分地区被列为中风险。比如安阳、许昌等地,在疫情传播链条涉及当地时 ,相关区域会根据疫情形势和防控要求,调整风险等级,采取如加强交通管制 、限制人员流动等措施 ,以控制疫情蔓延。
江苏省是近来全国疫情最为严重的省份之一 。根据最新的中高风险区域名单,江苏省拥有2个高风险地区和50个中风险地区。8月1日,江苏新增40例本土确诊病例 ,其中11例为轻型,29例为普通型。同时,新增2例本土无症状感染者 ,以及3例境外输入确诊病例 。
疫情高风险地区有以下这些:吉林省长春市宽城区团山街道小南街社区、九台区九郊街道新州社区、绿园区青年路街道宇航社区。福建省宁德市蕉城区七都镇黄厝村 、大厅村。黑龙江省哈尔滨市南岗区王岗镇、跃进街道 。山西省(1个):太原市(1个)。福建省(10个):宁德市(10个)。
当前全国中高风险地区主要集中在广东省的广州市和深圳市,以及河南省的郑州市和许昌市等地 。但请注意,以下几点:动态调整:全国中高风险地区的名单是动态变化的,会根据疫情发展和防控措施的实施情况进行调整。
基孔肯雅热高风险城市主要包括浙江、福建 、广东、广西、海南 、云南6个省份的城市。分析如下:地区划分:这些地区被划分为基孔肯雅热流行风险Ⅰ类地区 ,意味着在这些地区基孔肯雅热的流行风险相对较高。媒介因素:这些高风险地区的媒介伊蚊活跃期较长,为基孔肯雅热的传播提供了有利条件 。

发表评论