佛山疫情地区最新情况(佛山疫情最新消息风险等级)
佛山解除疫情封控区最新消息(持续更新)
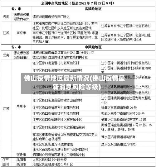
〖壹〗 、月20日零时起,佛山南海区部分区域解除封控并调整为管控区 ,解封区域恢复常态化疫情管理 。具体调整情况及后续措施如下:封控区调整情况里水镇:恒大御景湾14栋(除3340层)解除封控,调整为管控区。大沥镇:四季花城海棠苑1单元(除3层)解除封控,调整为管控区。

〖贰〗、截至2022年3月28日8时,佛山三水区新冠肺炎疫情最新情况如下:新增阳性感染者情况3月27日 ,三水区在隔离管控的密接者中发现1例新冠病毒阳性感染者,为外市某五金厂员工吴某(男),居住在西南街道金本片区。

〖叁〗、解封情况:经终末消毒并进行环境采样为阴性后 ,天河区3个涉疫重点场所(天河路525号猫屎咖啡、天河电信机楼营业厅 、岚山日料)于3月2日24时起正式解除封控 。此前,广州天河区已于2月19日24时对珠江新城木莲庄酒店、工商银行誉峰支行、LV路易威登太古汇店 、Dior太古汇店等4个涉疫重点场所进行解封。

广东新增10例确诊!今日起,佛山这些区域内所有人员居家隔离
月31日0-24时,广东新增11例本土确诊病例(其中1例为无症状感染者转确诊) ,并非10例,且均为广州报告;佛山部分区域实行封闭管理,部分人员需居家隔离。以下是详细信息:新增确诊病例情况 总体数据:5月31日0-24时 ,广东省新增11例本土确诊病例(其中1例为无症状感染者转确诊),新增2例本土无症状感染者,均由广州报告 。
月1日起 ,广东省佛山市部分区域内人员实行居家隔离,以快速有效阻断疫情扩散。
通告指出:部分区域实行封闭管理措施,所有人员实行居家隔离。
月31日,广东佛山市发布通告 ,部分区域实行封闭管理,所有人员实行居家隔离 。例如,禅城区石湾镇街道绿茵鸣苑小区和南海区桂城街道特定区域范围内 ,所有人员严格遵守封闭管理措施,确保“足不出户”,日常必需物品由属地街道配送。
最新!全国累计确诊42638例;返程和复工潮来临,哪个城市疫情传播压力最...
〖壹〗、在返程和复工潮来临之际 ,深圳的疫情传播压力最大,其次是东莞、上海 、广州、苏州、北京 、杭州、宁波、温州 、佛山等城市。若不考虑湖北返工人员,压力最大的是深圳和上海 ,其次是东莞、苏州、杭州、宁波 、广州、北京、中山 、金华等城市 。
〖贰〗、月22日晚中国第一大城市上海已经出动精锐医疗队驰援重庆,这是东部沿海首支支援重庆的省级医疗队,提示重庆医护人员可能相对不足。北京市。北京市疫情新增病例数持续高位增长 ,社会面病例数持续上升,防控工作正处于最关键、最吃紧的时刻 。22日北京市新增本土确诊388例,新增本土无症状感染者1098例。
〖叁〗 、累计确诊13345例,其中香港11821例(出院11522例 ,死亡210例),澳门49例(全部出院),台湾1475例(出院1116例 ,死亡12例)。分析:本土疫情:辽宁省新增4例本土确诊和5例本土无症状感染者,需关注当地防控措施及传播链调查。境外输入压力:14例境外输入病例涉及多省份,提示口岸城市需持续强化闭环管理 。
〖肆〗、截至2月11日12时 ,广西百色累计报告本土确诊病例249例,占广西全区病例的96%,这座边境小城在春节期间面临了前所未有的抗疫压力。以下从疫情爆发原因、防控难度 、经济压力、社会支持等方面展开分析:疫情爆发:一场“猝不及防 ”的冲击源头追溯:疫情源于一名深圳返乡人员许某。
广东疫情形势严峻,药店防控工作升级!
广东疫情形势严峻 ,药店防控工作升级,包括落实实名登记、健康码查验 、中高风险地区暂停销售特定药品、网络销售限制、加强监管与督查等措施 。实名登记与健康码查验:药店需进一步落实对《疫情期间需登记报告药品目录》药品的实名登记报告制度。顾客进店时必须测量体温并出示健康码。
近期,广东本土疫情形势严峻 ,为进一步加强疫情常态化防控工作,佛山等地采取了多项严格措施 。其中,佛山市场监管部门迅速行动,对全市零售药店进行了全面排查 ,并采取了关停整改等措施。同时,受疫情影响,部分考试也被迫延期。
政策背景与目的背景:国内省内疫情防控形势严峻 ,周边地市出现散发疫情,药品零售企业作为“哨点”的作用需进一步强化 。目的:通过定点销售、核酸检测结果核查等措施,精准追踪潜在风险人员 ,降低疫情传播风险。
药店人在疫情期间承担了巨大压力与责任,是抗疫中不可或缺的重要力量。具体表现如下:承担防疫前线“哨所”职责新冠疫情暴发后,药店成为防控体系中的关键节点 。与医院作为抗疫主战场不同 ,药店承担着“哨所”功能,通过日常运营中的细节工作,为疫情防控提供基础支持。
佛山基孔肯尼亚热哪个地方有
〖壹〗 、025年7月 ,广东省佛山市暴发基孔肯雅热疫情,病例集中出现在顺德区,并逐步扩散至其他辖区。以下为疫情主要分布区域及特点:核心疫区:顺德区顺德区是此次疫情的重灾区,占全市总病例的90%以上。具体高发镇街包括:乐从镇:病例增长迅速 ,7月中旬至下旬单日新增比较高达383例 。
〖贰〗、佛山基孔肯雅热主要集中在顺德区的乐从镇、北滘镇 、陈村镇,此外,佛山禅城区、南海区也有确诊病例。根据广东省佛山市顺德区卫生健康局通报 ,截至2025年7月22日,顺德区累计报告基孔肯雅热确诊病例2934例,主要集中在乐从镇、北滘镇 、陈村镇 ,均为轻症病例。
〖叁〗、广东基孔肯雅热疫情主要分布在佛山、广州 、中山、东莞、珠海 、河源、江门、阳江、肇庆 、清远、深圳和湛江等地 。佛山是广东基孔肯雅热疫情较为严重的地区之一,其中:顺德区的乐从镇、北滘镇 、陈村镇等地均有病例报告,且病例数量相对较多。
发表评论