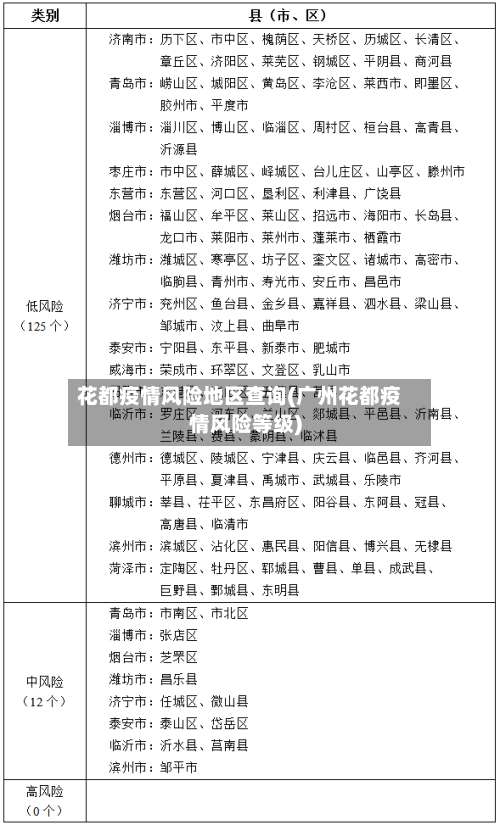
花都疫情风险地区查询(广州花都疫情风险等级)
本文目录一览:
地区风险等级怎么查询
1 、进入支付宝风险等级查询里;点击“地区”;再选择查询的地区即可。

2、地区风险等级可通过国家卫生健康委提供的“疫情风险等级查询 ”服务进行查询 ,该服务可在国家政务服务平台上使用,可查全国近3000个县(市、区 、旗)的疫情风险等级 。具体可查询内容和查询方法如下:能查询的内容:查所在地:进入查询后系统会自动定位所在地区,呈现该地区的疫情风险等级。

3、选择区域在弹出的窗口中 ,选择自己所在的区域,即可查看该区域的风险等级情况。
4、搜索“国务院客户端”在小程序页面右上角点击放大镜图标,输入“国务院客户端”并搜索 ,选择官方小程序进入 。进入“疫情风险查询 ”功能在国务院客户端首页找到“疫情风险查询”入口,点击进入查询页面。
使用微信怎么查询疫情高低风险区
步骤1:进入微信个人中心打开微信,点击右下角【我的】 ,进入个人中心页面,找到【支付】选项。步骤2:进入城市服务界面在支付页面中,向下滑动找到【城市服务】入口,点击进入 。步骤3:选择抗疫查询功能在城市服务界面中 ,找到【抗疫服务】分类,点击【抗疫查询】。
选择“防疫查询”功能:在“城市服务 ”页面中,通过搜索或浏览找到“防疫查询”选项并点击。此功能专门提供疫情防控相关信息的查询服务 。点击“全国中高风险疫情地区”:在“防疫查询 ”页面中 ,找到“全国中高风险疫情地区”选项并点击。系统将自动加载并显示最新数据。
打开手机中的微信app,点击上面搜索的选项。进入搜索的页面后,输入粤省事 ,点击结果中的小程序 。在粤省事的页面中,点击疫情区域的选项。进入疫情区域的页面后,可以查看高风险和中风险的地区。点击页面右上角三个点的图标 ,即可可以分享给好友 。
具体步骤:进入小程序入口打开微信,点击底部导航栏的“发现”选项,选择“小程序”功能。搜索政务平台在小程序搜索框中输入“国家政务服务平台 ” ,或通过历史记录找到该小程序并进入。选择风险查询功能在小程序首页找到“各地疫情风险等级查询”入口,点击进入查询页面 。

哪里可以查到所在地区风险等级-所在地区风险等级查询教程分享
第一步:进入国家政务服务平台打开浏览器,访问国家政务服务平台官方网站(或通过官方政务服务APP进入)。该平台由国家相关部门运营,提供权威的疫情风险等级信息 ,数据更新及时且覆盖全国范围。第二步:选择行政区划在平台首页或搜索栏中,找到“疫情风险等级查询”相关入口(通常位于首页显著位置或“防疫服务 ”专区) 。
先打开手机上的支付宝,在支付宝软件里点击上方的搜索框。搜索“风险等级查询”后 ,点击政务服务平台里的“风险等级查询”。在区/县风险等级查询的页面里,选择“地区 ” 。在选择省市页面里,搜索你想要查的地区。在查询结果页面里 ,即可看到地区风险等级。
在微信国务院客户端中可以查询自己所在区域的风险等级,具体操作步骤如下:点击国务院打开微信,在搜索框中输入【国务院客户端】 ,点击进入该小程序。点击疫情风险等级进入国务院客户端小程序后,切换到新页面,在页面中找到并点击【疫情风险等级】选项 。
发表评论