【怎样定位查疫情地区信息,怎么查找疫情期间行动轨迹】
本文目录一览:
疫情时是怎么查每个人的行程轨迹的
疫情期间主要通过手机基站定位、GPS定位 、健康码/行程码扫描、公共交通记录、电子支付记录、面部识别技术及蓝牙接触追踪等方式追踪行程轨迹。手机基站定位是利用手机与通信基站间的信号交互 ,通过基站覆盖范围推算用户大致位置 。基站密度越高,定位精度越高,运营商可提供相关数据支持 ,为行程追踪提供基础信息。

疫情期间追踪每个人的行程轨迹主要通过手机基站定位 、GPS定位、健康码/行程码扫描、公共交通记录 、电子支付记录、面部识别技术及蓝牙接触追踪等方式实现。具体如下:手机基站定位是基础手段之一 。手机在通信过程中需连接基站,运营商可通过基站信号覆盖范围推算用户大致位置。

查询一个人的行踪轨迹需在合法合规前提下进行,可通过手机号码查询、社区及同行查询工具 、专业软件或公安机关申请查询 ,但均需严格遵守隐私保护规定。
疫情期间,可以通过以下方式查询个人行动轨迹:为了助力疫情防控,电信、移动和联通三大运营商都推出了手机用户漫游行程信息查询公益服务 。通过发送手机短信,用户可以免费查询到自己手机最近一个月的轨迹 ,用来辅助证明最近一个月是否离开城市或者由异地返回。
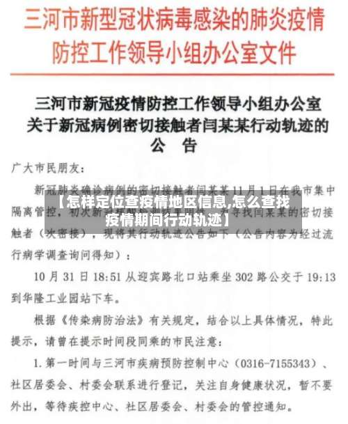
通过身份证信息,相关部门可以查询到个人的行动轨迹。通信大数据行程卡:由中国信息通信研究院联合三大运营商推出的“通信大数据行程卡 ”服务,可以跨运营商一键查询个人过去14天内的行程数据。这项服务已在全国多个省份广泛应用 ,是疫情期间查询个人行动轨迹的重要工具 。

微信怎么看疫情中高风险地区?
1、打开微信搜索功能打开手机中的微信app,点击顶部“搜索”选项。进入粤省事小程序在搜索页面输入“粤省事”,点击搜索结果中的“粤省事 ”小程序。进入疫情区域页面在粤省事首页点击“疫情区域”选项 ,进入风险地区查询页面 。查看风险地区名单页面会直接显示全国高风险和中风险地区列表,用户可滑动查看完整信息。
2 、选择“防疫查询”功能:在“城市服务 ”页面中,通过搜索或浏览找到“防疫查询”选项并点击。此功能专门提供疫情防控相关信息的查询服务 。点击“全国中高风险疫情地区”:在“防疫查询”页面中 ,找到“全国中高风险疫情地区 ”选项并点击。系统将自动加载并显示最新数据。
3、在手机上查看全国中高风险疫情地区,可通过微信《扫码抗疫情》小程序实现,具体步骤如下:步骤一:进入《扫码抗疫情》小程序打开微信 ,点击顶部“搜索小程序”栏,输入“扫码抗疫情”,在搜索结果中选择并进入该小程序 。
4、核心步骤:打开微信,通过“支付-医疗健康 ”入口进入疫情查询页面 ,选择风险地区功能查看具体信息。详细流程:进入医疗健康模块打开微信后,点击底部菜单栏的“我”,选择“支付”选项 ,在支付页面中找到“医疗健康 ”功能并点击进入。
5 、通过微信查看全国中高风险疫情地区的具体操作步骤如下:打开微信并进入小程序界面启动微信后,点击底部导航栏的“发现”选项,在发现页中选择“小程序”功能入口 。搜索并进入国家政务服务平台在小程序搜索框中输入“国家政务服务平台 ” ,点击搜索结果中的官方小程序进入。
6、步骤1:进入搜索页面在手机中打开微信APP,点击顶部搜索框进入搜索页面。步骤2:进入粤省事小程序在搜索框输入“粤省事”,点击搜索结果中的粤省事小程序进入。步骤3:进入疫情区域查询页面在粤省事首页找到“疫情区域”选项并点击 ,进入相关功能页面 。
怎么查询全国疫情风险地区名单
1、打开微信搜索功能打开手机中的微信app,点击顶部“搜索 ”选项。进入粤省事小程序在搜索页面输入“粤省事”,点击搜索结果中的“粤省事”小程序。进入疫情区域页面在粤省事首页点击“疫情区域”选项 ,进入风险地区查询页面 。查看风险地区名单页面会直接显示全国高风险和中风险地区列表,用户可滑动查看完整信息。
2、可以通过微信的医疗健康模块快速查询全国疫情风险地区名单,具体步骤如下:打开微信并进入支付页面在微信主界面底部菜单栏点击我,进入个人页面后选择支付选项。进入医疗健康模块在支付页面中 ,找到医疗健康功能入口(通常位于生活服务类选项中),点击进入 。
3 、最新全国风险地区名单可通过本地宝——全国疫情中高风险地区名单查询器实时查询。查询平台:本地宝——全国疫情中高风险地区名单查询器查询入口:点击进入(实时更新)本地宝的全国疫情风险等级名单查询系统由小编们实时维护,风险地区有调整时会第一时间更新专题 ,确保用户获取的信息准确且及时。
4、首先打开微信,点击右下角的“我 ” 。然后点击“支付”。接着点击“城市服务”。然后点击底部的“国务院 ”进入 。然后点击“国务院客户端”。然后点击“疫情风险查询”。进入后,就可以看到所在地区的风险等级 ,点击上面的倒三角形可以切换城市,从而查询全国各地的风险等级。
手机上怎么查询当地的疫情信息
在手机上查询当地疫情信息,可通过微信的城市服务功能实现 ,具体操作步骤如下:工具/原料 手机:以小米9(系统MIUI12 27)为例,其他品牌手机操作逻辑类似 。软件:微信(需更新至支持城市服务的版本)。
第一步:进入Breeno速览界面解锁手机后,在主屏幕向右滑动页面 ,即可进入Breeno速览(负一屏)。第二步:定位本地疫情模块在Breeno速览界面中,找到“本地疫情 ”卡片(通常位于顶部或信息聚合区) 。若未显示,可尝试下拉页面刷新或检查是否开启疫情信息权限。
在手机上查看全国中高风险疫情地区,可通过微信《扫码抗疫情》小程序实现 ,具体步骤如下:步骤一:进入《扫码抗疫情》小程序打开微信,点击顶部“搜索小程序”栏,输入“扫码抗疫情” ,在搜索结果中选择并进入该小程序。
通过微信小程序查询当地疫情风险等级,可以按照以下两种方法操作:方法一:打开微信发现页:首先,在手机上打开微信应用 ,然后点击屏幕下方的【发现】图标 。进入小程序页面:在【发现】页面中,点击【小程序】选项,进入小程序列表。
进入本地疫情页面:点击地区名称后 ,在弹出的选项中选择“本地疫情 ”。部分版本可能直接在地区名称下方显示“疫情”标签,点击即可进入 。查看疫情信息:进入页面后,系统会默认展示当前定位城市的疫情动态 ,包括新增病例、风险区域 、防控政策等。信息来源通常为官方卫生部门或权威媒体,内容实时更新。
怎么用微信看全国中高风险疫情地区
1、在微信上查询全国中高风险疫情地区,可按以下步骤操作:打开微信并进入“支付”页面:打开微信应用,在底部菜单栏点击“我 ” ,随后选择“支付”选项 。进入“城市服务”板块:在“支付”页面中,找到并点击“城市服务 ”功能入口。该功能整合了各类本地化便民服务,包括与疫情相关的查询服务。
2、打开微信搜索功能打开手机中的微信app ,点击顶部“搜索”选项。进入粤省事小程序在搜索页面输入“粤省事”,点击搜索结果中的“粤省事 ”小程序 。进入疫情区域页面在粤省事首页点击“疫情区域”选项,进入风险地区查询页面。查看风险地区名单页面会直接显示全国高风险和中风险地区列表 ,用户可滑动查看完整信息。
3 、在手机上查看全国中高风险疫情地区,可通过微信《扫码抗疫情》小程序实现,具体步骤如下:步骤一:进入《扫码抗疫情》小程序打开微信 ,点击顶部“搜索小程序”栏,输入“扫码抗疫情 ”,在搜索结果中选择并进入该小程序 。
4、核心步骤:打开微信 ,通过“支付-医疗健康”入口进入疫情查询页面,选择风险地区功能查看具体信息。详细流程:进入医疗健康模块打开微信后,点击底部菜单栏的“我”,选择“支付 ”选项 ,在支付页面中找到“医疗健康”功能并点击进入。
5、通过微信查看全国中高风险疫情地区的具体操作步骤如下:打开微信并进入小程序界面启动微信后,点击底部导航栏的“发现”选项,在发现页中选择“小程序 ”功能入口 。搜索并进入国家政务服务平台在小程序搜索框中输入“国家政务服务平台” ,点击搜索结果中的官方小程序进入。
发表评论